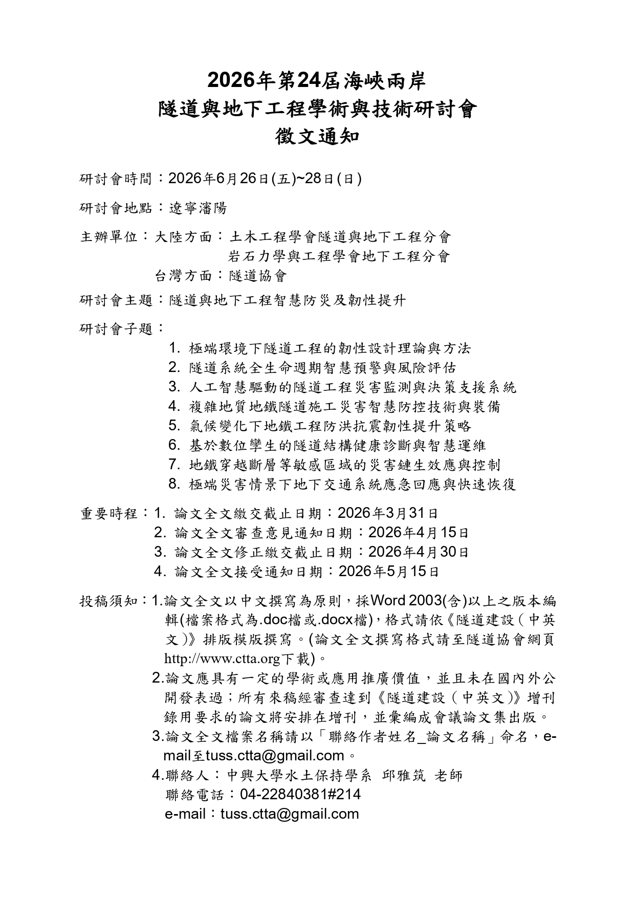
本會與大陸方面兩學會於1998年起輪流辦理『海峽兩岸隧道及地下工程學術與技術研討會』,目前已辦理23屆,共有4920人次參與交流,發表論文2160篇,甚獲佳評,此研討會為兩岸隧道界盛事,每年發表的論文也甚受業界矚目。
第24屆輪由大陸方面主辦,預計於2026年6月26~28日在遼寧瀋陽召開。敬邀本會會員及業界好友踴躍提送論文並參與大會,共襄盛舉。
檢附研討會第1號徵文通知及大陸方面主辦單位提供之論文全文撰寫範本乙份,投稿之論文全文請於2026年3月31日以E-mail傳送至[email protected]
論文組連絡人:中興大學水土保持學系 邱雅筑老師 以利審查。
檔案下載:第24屆兩岸研討會徵文通知.pdf
檔案下載:2026第24屆海峽兩岸研討會大陸方面主辦單位提供之論文全文撰寫格式範本
